重磅!新国大龚萧/陈景升/浙江大学田鹤最新Nature Materials丨氮化物基电场诱导相变非易失性存储器!
2026-04-22
5387

随着物联网、人工智能和大数据分析的快速发展,数据存储和处理需求呈指数级增长。传统的冯·诺依曼架构面临"存储墙"问题,即中央处理器与易失性主存储器之间的数据传输瓶颈,导致高能耗和高延迟。
近存计算和存内计算技术通过利用非易失性存储器(NVM)有望缓解这一问题,但现有技术仍面临编程延迟、能耗、稳定性和耐久性等挑战。
当前新兴NVM技术包括磁随机存取存储器(MRAM)、铁电随机存取存储器(FeRAM)、相变存储器(PCM)和阻变存储器(RRAM)等,但各有局限性。MRAM需要高写入电流;FeRAM存在破坏性读出和唤醒效应;PCM需要高操作电流熔化材料;
RRAM通常需要Forming过程且存在焦耳热引起的随机波动。此外,这些器件在高温环境下性能显著退化。因此,开发高速、低功耗、高可靠性且与CMOS工艺兼容的NVM技术至关重要。
该团队报道了一种基于Al₀.₇Sc₀.₃N薄膜的电场诱导相变存储器(EPTRAM),利用纤锌矿相和岩盐矿相之间的可逆转变实现阻变存储。
该器件不仅具有超低操作电压(<0.3V)和超快开关速度(<3ns),还在高温环境下表现出卓越的可靠性,为极端环境下的高密度数据存储提供了新思路。
近日,新加坡国立大学龚萧、陈景升、浙江大学田禾在Nature Materials发表了题为"A nitride-based non-volatile memory enabled by electric-field-induced phase transition"的研究论文。

1.超快开关速度:写入/擦除时间低至3ns,接近理论极限,远超传统阻变存储器和相变存储器。
2. 超低能耗:写入能耗仅约30fJ/bit,擦除能耗约150fJ/bit,能效比现有器件提升显著。
3. 高耐久性:在583K高温下稳定运行超过10⁸次循环,较传统RRAM提升两个数量级,满足极端环境应用需求。
4. 无Forming过程:器件无需初始化Forming操作,简化了制备流程并提高了器件一致性。
5. 电场驱动相变机制:通过原位TEM直接观察到纤锌矿与岩盐矿结构之间的可逆相变,揭示了非丝导电机理。
全文速览
非易失性存储器技术在数据存储以及近存或存内计算方面具有巨大潜力。然而,该技术仍面临诸多挑战,包括编程延迟、能耗、存储介质的稳定性和耐久性。
该研究报道了一种基于Al₀.₇Sc₀.₃N的非易失性存储器器件,展现出卓越的性能,包括超低开关电压(<0.3V)、超快写入速度(<3ns)和超低能耗(<150fJ·bit⁻¹)。
特别是,该器件表现出卓越的稳定性和可靠性,在583K温度下实现超过10⁸次循环的写入耐久性,且循环间和器件间差异极小。原位扫描透射电子显微镜分析揭示,阻变切换由Al₀.₇Sc₀.₃N的纤锌矿(高阻)和岩盐矿(低阻)相之间的电场诱导相变驱动。
这些结果凸显了电场诱导相变存储器作为下一代非易失性存储器解决方案的潜力,提供高速度、低功耗和卓越的可靠性——即使在高温下——使其非常适合高密度数据存储和先进计算应用。
图文解读

图1 | 不同Sc含量Pt/Al₁₋ₓScₓN/Pt器件的XRD表征和基本电学特性
通过X射线衍射分析了Sc含量为27.5%、30%和32.5%的Al₁₋ₓScₓN薄膜的晶体结构,确认所有样品均为纤锌矿相(100)择优取向。
电学测试显示,Sc含量30%的器件具有最低的开关电压(<0.3V),而27.5%和32.5%Sc含量的器件开关电压较高(0.9-1.4V),表明30%Sc掺杂为最优比例。60nm厚的Al₀.₇Sc₀.₃N器件在低电压下表现为显著漏电而非铁电翻转行为。

图2 | Pt/Al₀.₇Sc₀.₃N/Pt EPTRAM器件的优异阻变特性
该器件展现出卓越的循环稳定性和可靠性,无需Forming过程即可实现稳定的双极性阻变切换,1000次循环的变异系数低于20%。开关速度测试显示写入和擦除时间均仅为3ns,经RC去嵌入校正后确认该值为器件本征特性。
能耗分析表明,写入过程仅需约30fJ/bit,擦除过程约150fJ/bit,统计结果显示20个器件间差异极小,展现出优异的器件一致性。

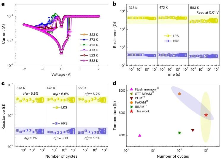
图3 | Pt/Al₀.₇Sc₀.₃N/Pt EPTRAM器件的高温电学性能
器件在323K至583K温度范围内表现出稳定的阻变特性,开关电压维持在0.3V左右。高温保持测试显示,在373K、473K和583K下,高低阻态均稳定保持超过10⁶秒。
循环耐久性测试表明,器件在373K、473K和583K下均能稳定运行超过10⁸次循环,高低阻态变异系数分别低于7%和9%。与现有NVM技术相比,该器件的高温耐久性高出两个数量级,且工作温度超过所有已报道的氧化物和氮化物基RRAM器件。

图4 | Al₀.₇Sc₀.₃N薄膜内可逆相变区域的原位表征
通过原位透射电子显微镜和选区电子衍射分析,揭示了电场诱导的纤锌矿-岩盐矿相变机制。初始态SAED图案显示纤锌矿结构特征;Set操作后,SAED出现岩盐矿相的(310)和(440)衍射斑点,暗场像显示电极间形成桥接的岩盐矿相亮区;
Reset操作后,岩盐矿相在顶电极附近断裂,SAED恢复为纤锌矿结构。EDS和EELS分析排除了缺陷丝或局部氮损失机制,证实相变为电阻切换的来源。

图5 | EPTRAM器件与现有NVM技术的性能基准对比
与最先进的氧化物RRAM、氮化物RRAM和PCM器件相比,该EPTRAM器件在多个关键指标上表现优异:开关电压(<0.3V)和能耗(30-150fJ/bit)为最低水平;开关速度(3ns)接近理论极限;
工作温度(583K)和高温耐久性(10⁸cycles)创下新纪录。有限元模拟显示,器件尺寸缩小至纳米级时电场更局域化,有利于相变效率提升,支持器件的进一步微缩和集成。
总结
该研究开发了一种基于纤锌矿相Al₀.₇Sc₀.₃N的电场诱导相变非易失性存储器器件,具有超稳定性、超低工作电压和高能效。与传统非易失性存储器不同,该器件利用稳定的纤锌矿相和岩盐矿相之间的相变,表现出卓越的热稳定性和可靠性。
器件无需Forming操作,具有低开关电压(<0.3V)、超快写入延迟(<3ns)和超低能耗(<150fJ·bit⁻¹)。特别是在583K的高温工作温度下,实现了超过10⁸次循环的耐久性,且循环间和器件间差异极小。
这些结果克服了传统非易失性存储器的关键局限,如有限的耐久性、高能耗和热不稳定性,使基于Al₀.₇Sc₀.₃N的电场诱导相变非易失性存储器成为下一代非易失性存储器技术。其优异性能使其成为高密度数据存储、近存/存内计算和极端环境应用的有前景候选者。
A nitride-based non-volatile memory enabled by electric-field-induced phase transition,Nature Materials,2026,DOI:10.1038/s41563-026-02565-y
