
iNature
高脂饮食(HFD)是代谢功能障碍相关脂肪性肝病(MASLD)的风险因素,但连接膳食脂肪与肝功能障碍的分子通路仍不明确。
2025年12月12日,浙江大学王晓健唯一通讯在Nature Communications(IF=15.7)在线发表题为“Diet-induced RKIP downregulation disrupts PC/PE-ER homeostasis to drive MASLD”的研究论文。研究发现MASLD患者和雄性小鼠中Raf激酶抑制蛋白(RKIP)的肝脏下调与脂肪酸摄取有关,而脂肪酸通过抑制RKIP的S-棕榈酰化,导致内质网(ER)相关降解。
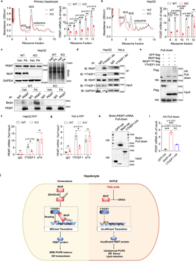
RKIP可通过促进YTHDF1蛋白与m⁶A修饰RNA的结合,保障磷脂酰乙醇胺甲基转移酶(PEMT)的高效翻译;而PEMT是维持肝细胞内磷脂酰胆碱(PC)/磷脂酰乙醇胺(PE)比值平衡及内质网稳态的关键酶。在雄性小鼠中特异性敲除肝细胞内的RKIP,会加剧PC/PE比值失衡与内质网应激,进而导致脂滴蓄积并促进MASLD进展。值得注意的是,RKIP的表达水平与PEMT蛋白含量呈正相关,而与MASLD的疾病进展呈负相关。综上,本研究揭示了高脂饮食-RKIP-PEMT这一介导饮食诱导性肝脏代谢疾病的细胞分子机制,并提出RKIP可作为预防MASLD的潜在靶点。

代谢功能障碍相关脂肪性肝病(MASLD)是最常见的慢性肝病。MASLD的病理过程包括代谢功能障碍相关脂肪性肝(MASL)、代谢功能障碍相关脂肪肝炎(MASH)、肝纤维化、肝硬化和肝细胞癌(HCC),最终导致肝功能衰竭和死亡。随着患病率增加和治疗选择有限,MASLD正成为全球性的挑战。迄今为止,尚未批准针对MASLD的药物治疗。理解MASLD发展背后的细胞和分子过程对于识别新的药理靶点和治疗策略至关重要。既往研究证实,不良饮食习惯是诱发 MASLD 的重要危险因素。脂肪组织中甘油三酯(TG)经脂解作用分解后,脂肪酸主要通过血液运输至肝脏。内质网(ER)是肝细胞内脂质合成的主要场所。有研究表明,过量脂肪酸可诱发内质网应激反应,该反应与脂解功能异常、胰岛素抵抗、炎症反应及细胞凋亡相关,在MASLD 从单纯脂肪变性向 MASH 乃至 HCC 进展的全过程中均发挥关键作用。研究显示,法尼醇X 受体(FXR)与沉默信息调节因子7(SIRT7)可通过调控内质网应激,发挥预防MASLD的作用。磷脂酰胆碱(PC)与磷脂酰乙醇胺(PE)是生物膜双层结构中含量最丰富的磷脂成分。内质网作为肝细胞内体积最大的膜结合细胞器,其膜结构的稳态维持依赖于PC/PE比值的平衡。PC/PE比值失衡会诱发内质网应激,进而促进肝组织脂肪变性与炎症反应。在MASLD小鼠模型与患者的肝脏组织中,均观察到PC/PE摩尔比值降低的现象,且该比值与MASLD的疾病进展密切相关。但脂肪酸在MASLD中诱发PC/PE比值失衡的具体机制,目前仍有待阐明。Raf激酶抑制蛋白(RKIP),也称为磷脂酰乙醇胺结合蛋白1(PEBP1),调节多种细胞内网络,并在细胞分化、迁移、增殖和凋亡等多种生理过程中发挥关键作用。最近,研究阐明了RKIP在炎症反应及抗病毒固有免疫应答进程中的调控作用。有研究报道,肝脏组织中RKIP表达水平降低与乙型肝炎病毒(HBV)相关肝细胞癌患者的不良预后密切相关。但RKIP在MASLD及MASLD相关肝细胞癌中的功能,目前尚未见相关研究报道。本研究旨在探究RKIP在机体代谢稳态维持中的生理作用。RKIP直接与PEMT mRNA结合并促进PEMT翻译(摘自Nature Communications)
本研究发现,RKIP通过促进磷脂酰乙醇胺N-甲基转移酶(PEMT)的mRNA翻译,从而预防MASLD,PEMT是内质网脂质稳态中的重要酶。脂肪酸会降低肝细胞中RKIP的表达,加剧PC/PE失衡和内质网压力,进而导致MASLD的进展。https://doi.org/10.1038/s41467-025-65982-8
